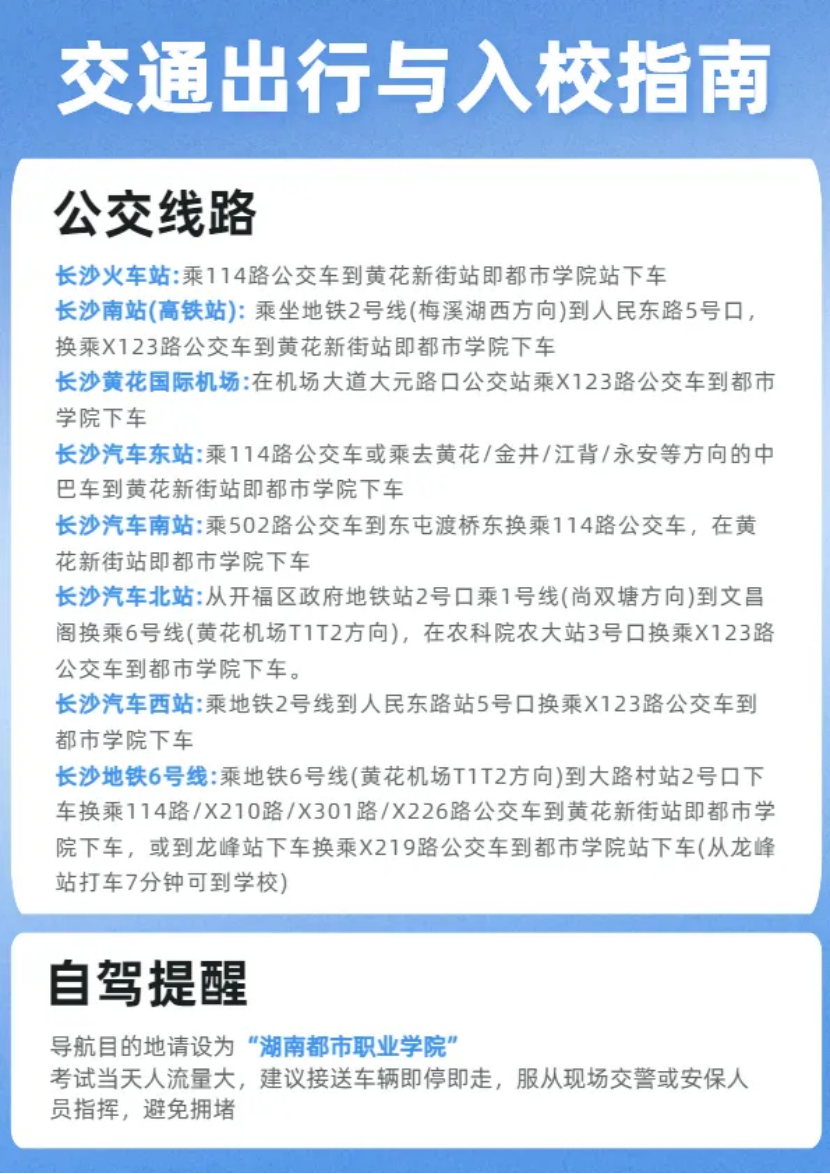
@单招考生🥰你想看的【单招考试全攻略】请查收! 来源: 发布时间:2026-03-13 14:44:21 浏览次数: 次 【字体:小 大】 亲爱的考生们:欢迎你们即将踏上这场重要的征程!为了帮助大家顺利应考,我们整理了一份超全单招考试攻略,包含关键时间节点、出行路线、精彩活动以及学校为大家准备的专属福利。攻略在手,考试不愁,快来查收吧! 入校后,沿途将有身穿“红马甲”的志愿者提供引导服务,若找不到考场楼,请随时向他们求助。预祝各位考生执笔为剑,披荆斩棘,心想事成,金榜题名!我们在湖南都市职业学院等你! 终审:宋锦凭 分享到: 【打印正文】
用户登录